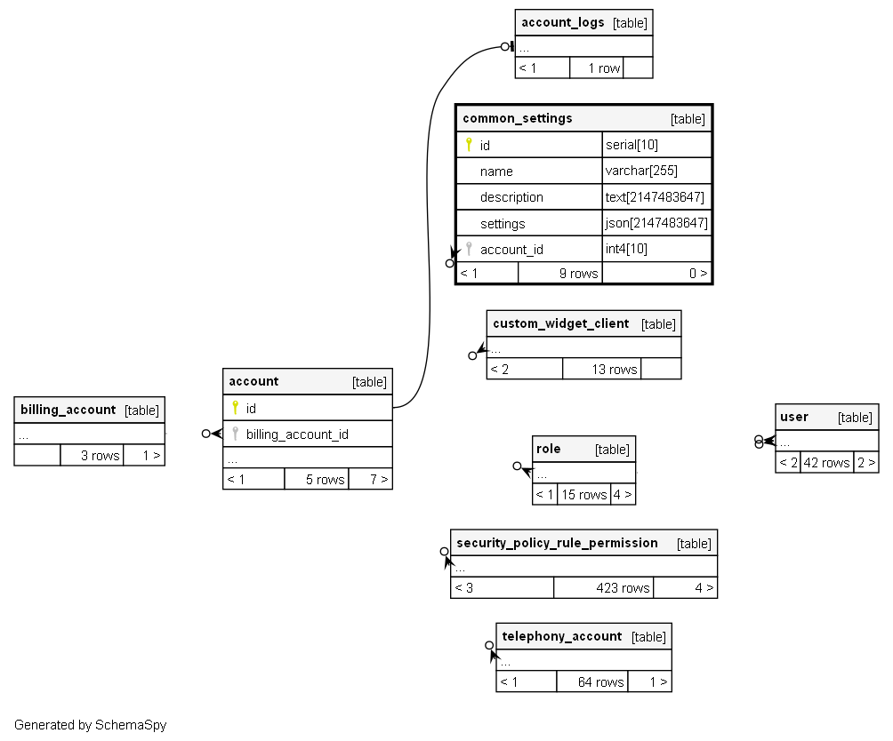
Columns
| Column | Type | Size | Nulls | Auto | Default | Children | Parents | Comments | |||
|---|---|---|---|---|---|---|---|---|---|---|---|
| id | serial | 10 | √ | nextval('common_settings_id_seq'::regclass) |
|
|
Идентификатор настройки |
||||
| name | varchar | 255 | null |
|
|
Название настройки |
|||||
| description | text | 2147483647 | √ | null |
|
|
Описание настройки |
||||
| settings | json | 2147483647 | √ | null |
|
|
Json с настройками |
||||
| account_id | int4 | 10 | √ | null |
|
|
Indexes
| Constraint Name | Type | Sort | Column(s) |
|---|---|---|---|
| common_settings_pkey | Primary key | Asc | id |
| idx_common_settings_account_id | Performance | Asc | account_id |
| uniq_common_settings_name_account | Must be unique | Asc/Asc | name + account_id |

